
400-123-4567
+86-123-4567
时间:2025-08-01 06:26:38
在肿瘤的临床治疗过程中,常会涉及到多种药物联合使用,比如化疗药物的联合使用。但如果给药顺序不当,不仅会影响抗肿瘤治疗的效果,还可能引发严重的不良反应。正确地安排给药顺序可以起到协同效应,并在提高疗效的同时,减少或避免毒性,消除或延迟耐药性。
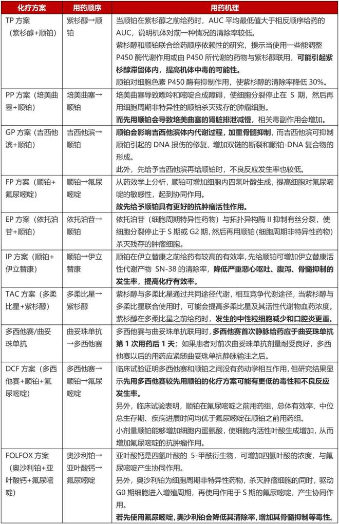
化疗药物之间发生相互作用时,应注意给药的先后顺序。从药物代谢动力学方面来看,主要影响吸收、分布、代谢和排泄。如紫杉醇与顺铂联用时,顺铂会延缓紫杉醇的排泄,加重不良反应,联用时须先给予紫杉醇。从药效学方面,主要为疗效的协同和增敏或发生拮抗作用,应注意给药的先后顺序以尽量减少或避免增加毒副作用,但这些研究多是细胞学的研究,还需临床的进一步验证[1]。
在治疗生长较慢的实体瘤时,由于细胞增殖的速度较慢,大部分细胞处于G0期,因此可以先使用周期非特异性药物,杀灭一部分肿瘤细胞,使其进入增殖期,然后再使用周期特异性药物,这样可以提高治疗效果。而对于生长迅速的肿瘤,因为细胞处于增殖周期的比例较高,可以先大量使用周期特异性药物,杀灭正在增殖的细胞,减少肿瘤负荷,然后再使用周期非特异性药物,以杀灭残存的肿瘤细胞[2]。
应用非顺序依赖性化疗药物应根据局部刺激性的大小确定治疗顺序。先应用对组织刺激强的药物,后用刺激小的药物。这是由于化疗开始时静脉的结构稳定性好,药液渗出机会小,对周围组织的不良刺激也小。
鉴于肿瘤化疗药物药理学特性的复杂性,相同的联合化疗方案在不同肿瘤治疗中的作用机制也并非完全相同,故许多联合化疗方案中各药的给药顺序在不同的文献中也可能存在不同的结论,仍有待验证。因此,在临床实践中,建议优先遵照指南和药品说明书进行序贯用药。
*医学界力求其发表内容专业、可靠,但不对内容的准确性做出承诺;请相关各方在采用或以此作为决策依据时另行核查。